各位亲爱的同学:
2018秋季学期已经开始,为进一步使网络教育的同学了解各项教学教务工作,现将新学期有关事项通知如下:
一、学院已发布新学期网络教育各项工作计划,请登录学院网站的“首页>网络教育>教学管理>近期安排”中查看,也可点击http://www.scutde.net/wljy/jxgl/jqap/查看。
二、同学们应认真在网上进行学习并按时完成各项网上作业,网上作业分为:随堂练习、作业,并按一定比例计算平时成绩(详情看第三点)。
(一)随堂练习
1.本学期随堂练习开放时间:2018年8月1日至12月15日23:59分,请学生务必在此时间段完成。
2.学生点击已预约学习的课程名称,再点击【随堂练习分布】,可查看该课程随堂练习题目的分布和完成情况。继续点击某章或节的标题,再点击标签栏上的【随堂练习】栏目即可进行在线练习。
3.一旦点击“提交”按钮,便不能修改答案,请学生务必认真作答。点击“提交”按钮后,系统会自动批改计分,并显示在界面右上角。
(二)作业
1.本学期各门课程作业将于9月10日前公布,作业提交截止日期为11月30日,请大家务必按时提交作业。本学期每门课程布置1次作业(考核方式为“形成性考核”的课程除外,须布置两次作业)。
2.学生点击课程页面标签栏上的【作业】,即可进入完成相应作业。教师对作业进行批改后,成绩显示在界面右上角。
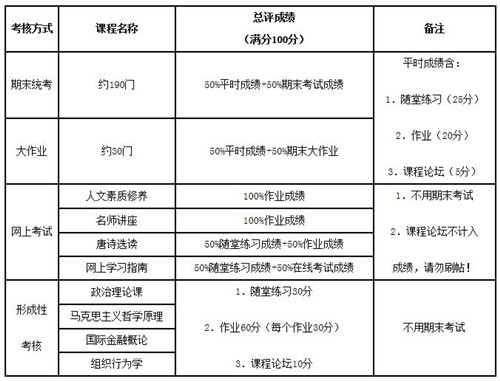
三、网络课程总评成绩计分方式
网络课程考核方式有四种:期末统考(含笔试、机考)、大作业、网上考试和形成考核。不同类型考核方式的课程总评成绩计分方式如下:

四、其他
1.《政治理论课》、《马克思主义哲学原理》、《国际金融概论》和《组织行为学》四门课程,学生在平时学习过程中完成随堂练习、两次作业及课程论坛等即可获取课程的最终成绩。
2.同学们日常应登录平台,及时关注老师发布的【课程公告】。
3.AB类课程补考的,不计平时成绩,只看卷面成绩。
4.期末考试前,学生可登录平台→点击【课件预览】→点击【复习总结】,查看该门课程的模拟题,亦可在课程总章节后面查看考点,做好期末复习。