当前位置:首页 » 网院通知 » 华师网院通知 » 正文

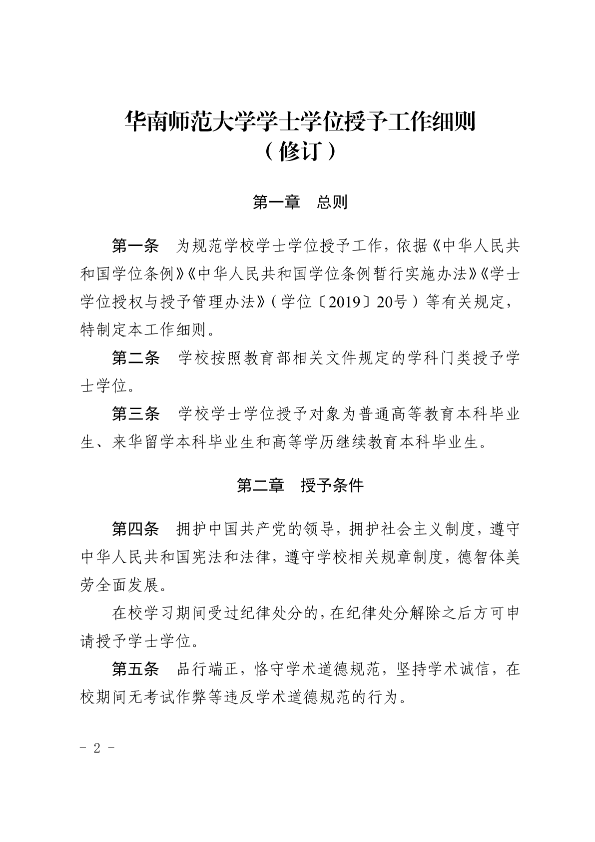
关于华南师范大学学士学位授予工作细则(华师)【2021】144号)的通知

发布时间:2021-09-16   浏览:337   [打印]

各专升本学员:

       以下为华南师范大学学士学位最新的工作授予细则,请需要考学士学位的学员认真阅读以下通知。


 

微信图片_20210916093448.png

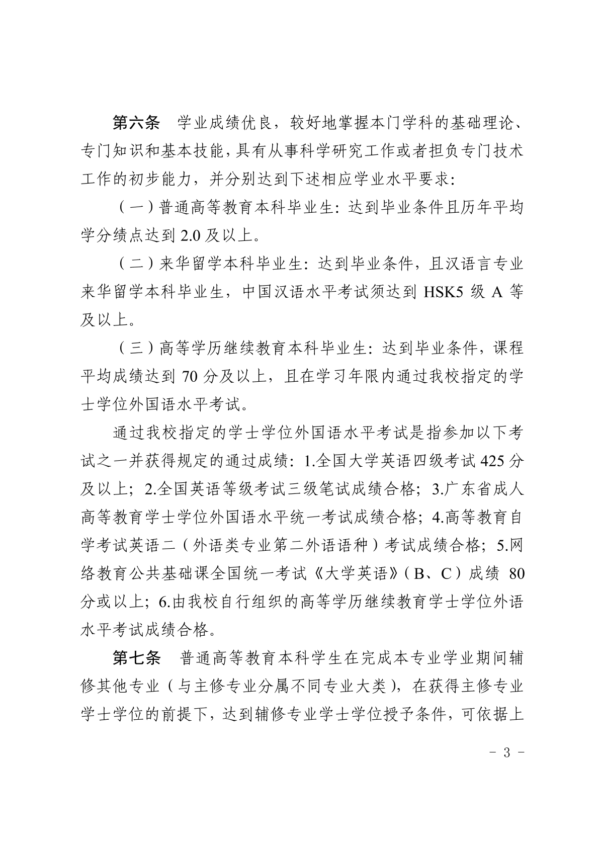
微信图片_202109160934481.png

微信图片_202109160934482.png

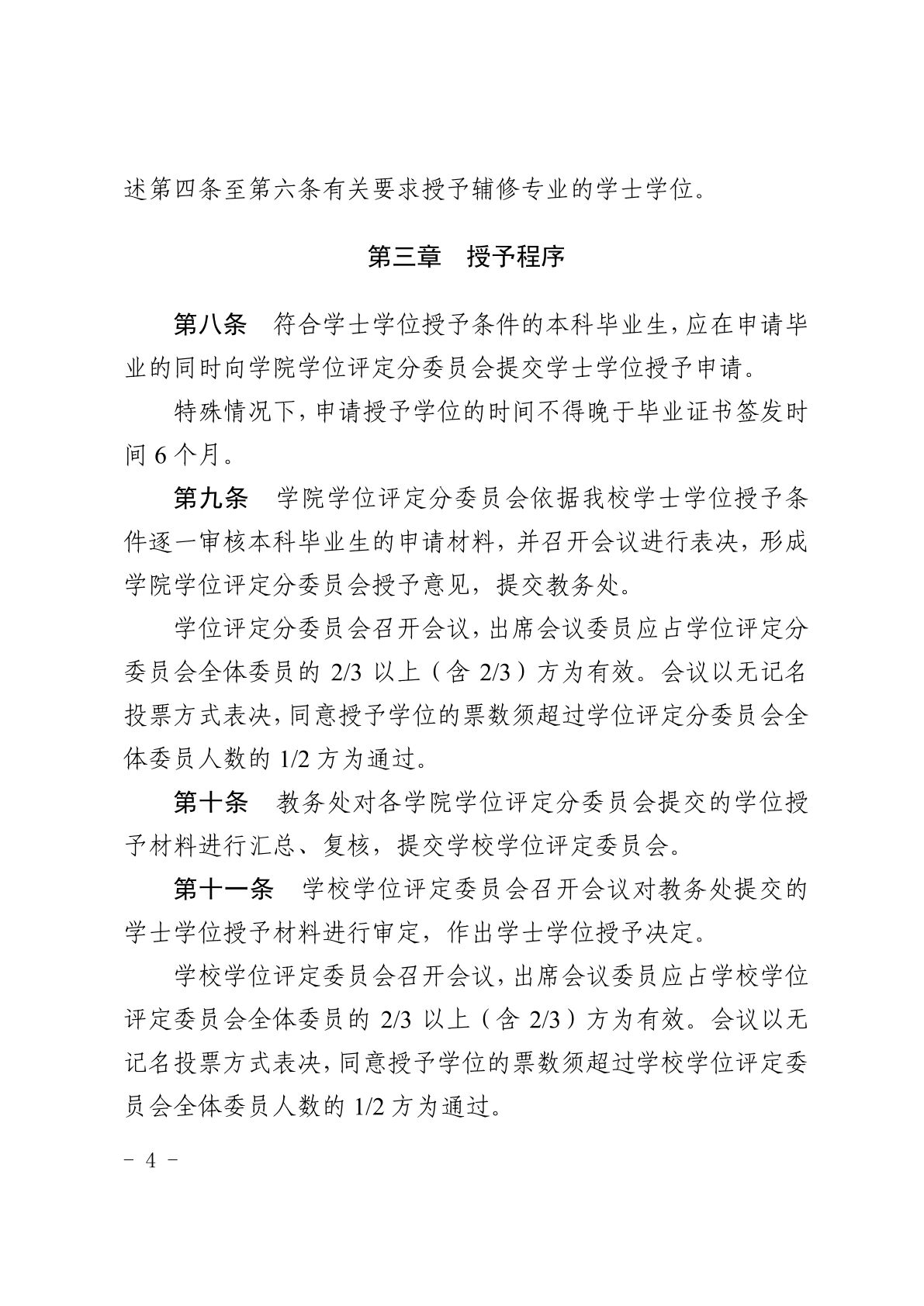
微信图片_202109160934483.png

微信图片_202109160934484.png

微信图片_20210916093448.jpg

华师网院韶关学习中心

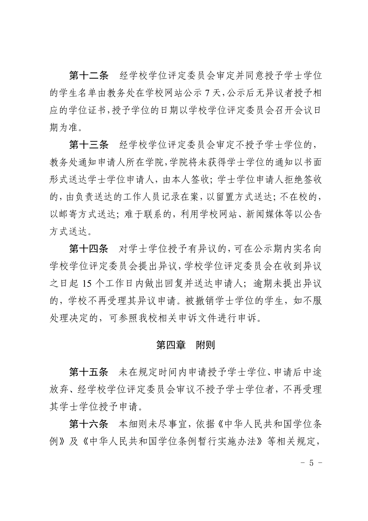
2021年9月16日